网站无障碍
适老版
繁體版
Rongcheng District People's Government of Jieyang City
搜索
首页
榕城要闻
政务公开
政务服务
政民互动
走进榕城
政府信息公开目录
>
揭阳榕城人民政府网
>
政策
>
规范性文件
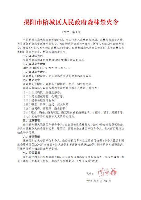
揭阳市榕城区人民政府森林禁火令
来源:揭阳市榕城区人民政府
时间:2025-10-24 15:39
【字体:
大
中
小
】
分享到QQ空间
分享到微信
相关附件: